第七届全国安全科学与工程大学生实践与创新作品大赛决赛于11月20日在山东科技大学举行,本次总决赛采取线上方式进行。
全国高校安全科学与工程大学生实践与创新作品大赛是安全科学与工程相关专业的全国性赛事,旨在引导、支持、激励大学生开展科技创新活动,培养学生的创新精神、探索意识和实践能力。大赛为我国安全科学与工程类专业大学生的工程实践能力、创新能力及团队合作精神的培养和锻炼搭建了很好的平台,也为高校教师、同行进行学生实践能力、创新能力培养经验交流提供了难得的机会。
主办方会议现场
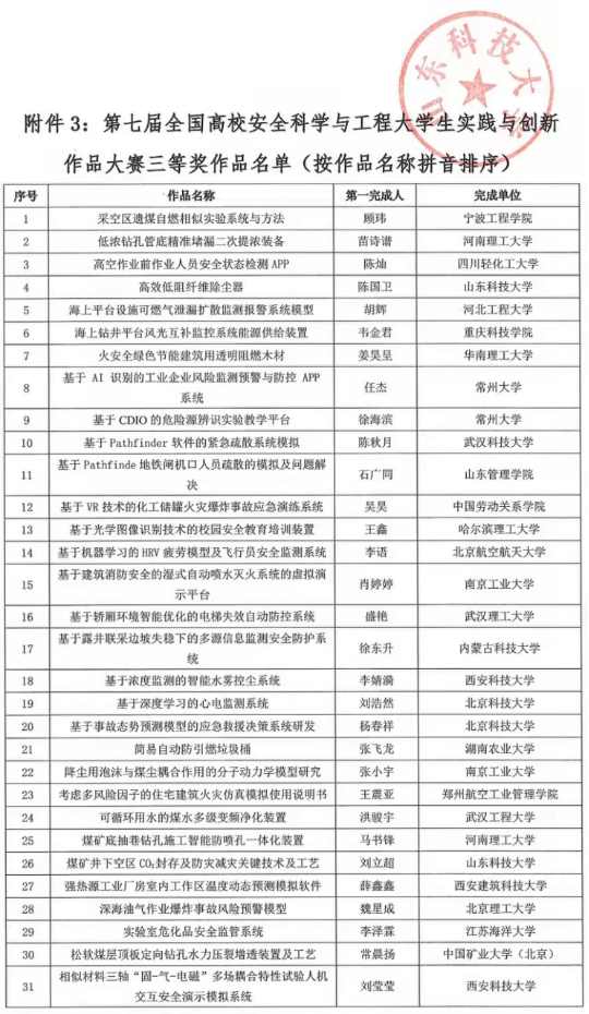
本次大赛得到全国相关高校的大力支持,经过高校初赛筛选及组委会资格审查,大赛设安全实体作品与模型、安全软件作品与仿真模拟两类,全国设有安全工程专业高校共有315件参赛作品进入复赛,复赛作品根据大赛实施办法及相关评审标准,承办单位山东科技大学邀请安全领域相关专家对参赛作品进行了资格审查、通讯评审,共70件作品进入决赛,其中安全实体作品与模型37件、安全软件与仿真模拟作品33件。最后经评审委员会专家分组评审和集中综合会评,评选出一等奖作品32项,二等奖作品38项,三等奖作品42项。
经过学校初选、组委会复审和线上汇报评审,最终做爱片
王降雪、邢可欣、马旭、董彬彬、杜嘉慧同学完成,李树刚、赵鹏翔老师指导的作品《高位瓦斯抽采钻孔智能设计系统》获得决赛一等奖;由张磊、乐豪、曹豫其、魏浩浩、刘小雅同学完成,程方明老师指导的作品《基于智慧消防的社区火灾风险管控系统》获得决赛二等奖;由李婧漪、宋海龙、姜春雨、段子潇同学完成,魏宗勇老师指导的作品《基于浓度监测的智能水雾控尘系统》获得国家三等奖;由刘莹莹、关娜、胡显垚、段纪荣、王璐同学完成,严敏、赵鹏翔老师指导的作品《相似材料三轴“固-气-电磁”多场耦合特性试验人机交互安全演示模拟系统》获得决赛三等奖(见下表)。做爱片
获优秀组织奖,李树刚老师获得优秀指导教师奖。

高位瓦斯抽采钻孔智能设计系统 基于智慧消防的社区火灾风险管控系统

基于浓度监测的智能水雾控尘系统 “固-气-电磁”多场耦合特性试验演示模拟系统