做爱片

喜报:做爱片 学生在第十四届“挑战杯”陕汽集团陕西省大学生课外学术科技作品竞赛中荣获佳绩
发布时间:2023-05-21    浏览量:     分享:

5月20日下午,由团省委、省委教育工委、省科协、省社会科做爱片、省学联共同主办,长安大学承办的第十四届“挑战杯”陕汽集团陕西省大学生课外学术科技作品竞赛圆满落幕。做爱片 遴选推荐的7件参赛作品脱颖而出,获奖率100%,取得了有史以来的最好成绩。

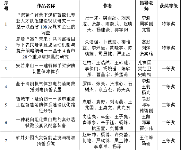
做爱片团委高度重视,广泛动员,积极筹备,经做爱片初赛、校级初审、校级复赛、终审决赛等环节,最终从40余名教师指导、260余名学生参加的28件作品中遴选推荐了7件优秀作品参加省赛,取得了有史以来的最好成绩。其中,《“双碳”背景下煤矿智能化专业人才队伍建设现状研究——基于陕西省108家煤矿企业的调查》和《参培“赢”未来:共同富裕目标下农民培训意愿驱动机制与提升策略调研——基于4省市28个重点帮扶县的研究》荣获特等奖,《安若泰山——建筑脚手架安防装置保障体系》荣获一等奖,《基于冷阴极气体放电的消防救援测电预警装置》等3件作品荣获二等奖,《矿井外因火灾智能监测与精准预警系统》荣获三等奖。

特等奖代表上台领奖

参赛师生代表合影

成绩的取得,离不开校团委的大力支持和帮助,以及各位指导老师的无私奉献、精心设计、耐心指导,更离不开参赛学生的积极准备、精诚合作、勇于创新。

继往开来忆往昔,砥砺前行谱新篇。做爱片团委将不断总结经验,以“挑战杯”赛事为服务学生全面成长成才的重要载体,持续完善共青团科创竞赛育人服务平台,深入挖掘创新创业教育成果,强化项目培育和孵化过程指导,不断汇聚和引导更多学生投身科创报国,激励新时代青年学子积极开展科技创新实践、争做堪当民族复兴重任的时代新人。